国家能源局 | 关于印发《2026年能源行业标准计划立项指南》的通知

2026-03-30

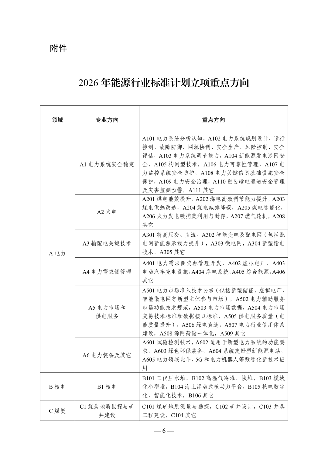
国家能源局综合司关于印发《2026年能源行业标准计划立项指南》的通知

各能源行业标准化管理机构,能源行业标准化技术委员会:

为深入贯彻党的二十大和二十届历次全会精神,认真落实《中华人民共和国能源法》和《国家标准化发展纲要》,进一步提升能源行业标准立项工作的计划性、导向性,根据国家能源局标准化工作安排,我们组织编制了《2026年能源行业标准计划立项指南》。现印发给你们,请按照指南要求做好能源行业标准计划立项工作。

国家能源局综合司

2026年3月19日



分享